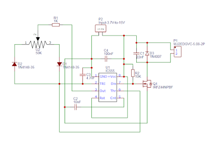
How to make control speed motor circuit 3.7V to 15V - JLCPCB by konkampochea أغسطس 15, 2024 إرسال تعليق How to make control speed motor circuit 3.7V to 15V - JLCPCBPCB LayoutVideo below: You can try it by your self by download PCB printing and Gerber File: download مشاركة إرسال تعليق for "How to make control speed motor circuit 3.7V to 15V - JLCPCB"
إرسال تعليق for "How to make control speed motor circuit 3.7V to 15V - JLCPCB"