Active Crossover circuit subwoofer-Midrange-Tweeter
Active Crossover circuit subwoofer-Midrange-Tweeter
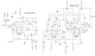
Schematic_Crossover-active-circuit
Schematic_Crossover-active-diagram
Crossover PCB
Video testing:
Gerber File and Schematic, PCB printing: Download





Post a Comment for "Active Crossover circuit subwoofer-Midrange-Tweeter"